各位老师:
根据学校关于毕业设计(论文)的总体要求,对2016级各专业学生毕业设计答辩的工作安排如下:
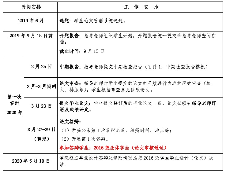
一、毕业设计(论文)工作进度安排

二、毕业论文(设计)相关要求
1、指导老师负责做好学生的毕业设计(论文)指导工作,并定期对学生的毕业设计(论文)进行检查,检查次数不少于三次(详见附件1中的过程检查记录表);
2、毕业设计(论文)要按照学院规定完成,毕业论文撰写符合规范(详见附件2 suncitygroup太阳集团毕业论文参考模版)。
3、毕业论文请按附件3:电气学院毕业设计(论文)表格材料使用及打印装订说明 要求进行打印,各位同学务必认真查阅。
4、对于双导师(校内导师+企业导师)指导的毕业设计(论文),企业导师负责毕业设计的指导,校内导师负责毕业论文内容及规范的指导。
三、其它注意事项
1、请严格按各项工作的具体时间内完成。若不能按以上时间表最后期限完成有关事项的,逾期不再办理,将转入下个年度答辩和学位评议程序。
2、请各位学生及时与指导老师及时更新个人最新的联系方式,以便紧急联系。
3、学院办公室联系电话:020-61787316,联系人:温老师。
suncitygroup太阳集团行政办公室
2019年6月27日
附件下載:点击下載